科谱:车船税是什么,需不需要交,如何去交,逐一为您解释
2019-11-28 21:04 来源:尊流汽车 作者:尊流汽车 已浏览:1255 次
到目前为止许多的车主依然都是觉得很难解,为什么每一年除开要交汽车保险之外,此外还得要交了车船税呢?事实上,选购车船税是每一有车族的中国公民应执行的责任,购车就得买上车船税,无一例外这全是务必的。针对车船税的界定,坚信绝大多数的盆友并未十分之掌握,下边尊流汽车网就为大伙儿科谱一下,车船税究竟是什么、需不需要去交,如何去交等逐一为您解释这种疑惑。

车船税是什么?
车船税就是指对在中国地区应依规到公安人员、交通出行、农牧业、渔业、国防等管理方法单位申请办理备案的车子、船只,依据其类型,按规定的计税基础和年税额规范测算征收的一种财产税。从2007年7月1日刚开始,有车族必须在承保交强险时缴纳车船税。
需不需要交车船税?
这难题坚信大伙儿都想要知道,即然车辆是自身买的就是说归属于自身的了,那为什么也要每一年缴税呢?一方面,除开可以提升地区福财、提升当地政府财政总收入便于为本地尽快筹资之外;另一关键层面就是说,以便能调整减轻分配不公的情况,在我国对车船税的征收可以说具有了財富再分配的合理功效。
如何去交车船税?
有关这难题,实际上关键有二种方法开展缴纳。一种是由车主亲身向负责人税务局申请缴纳车船税;而另一种方法则是由车险公司依规开展代办,要是车主去到有关的交强险车险公司开展车船税的缴费就能。
需要出示的材料:自己身份证件、机动车行驶证、车辆登记证及其时上一季度的交强险保单保险费用的税票。
特别注意的是,车船税要求每一年是要按时缴纳的,起止时间以车辆管理所签发的车辆登记证书或是行车资格证书所记述日期时间为标准。
车船税是國家要求所征收的税收,诸位车主千万不要忘掉立即缴纳,以防造成税款滞纳金那么就不太好了,此外如需查寻车船税的实际花费,广州市车主可点一下此连接车船税查寻开展查寻。
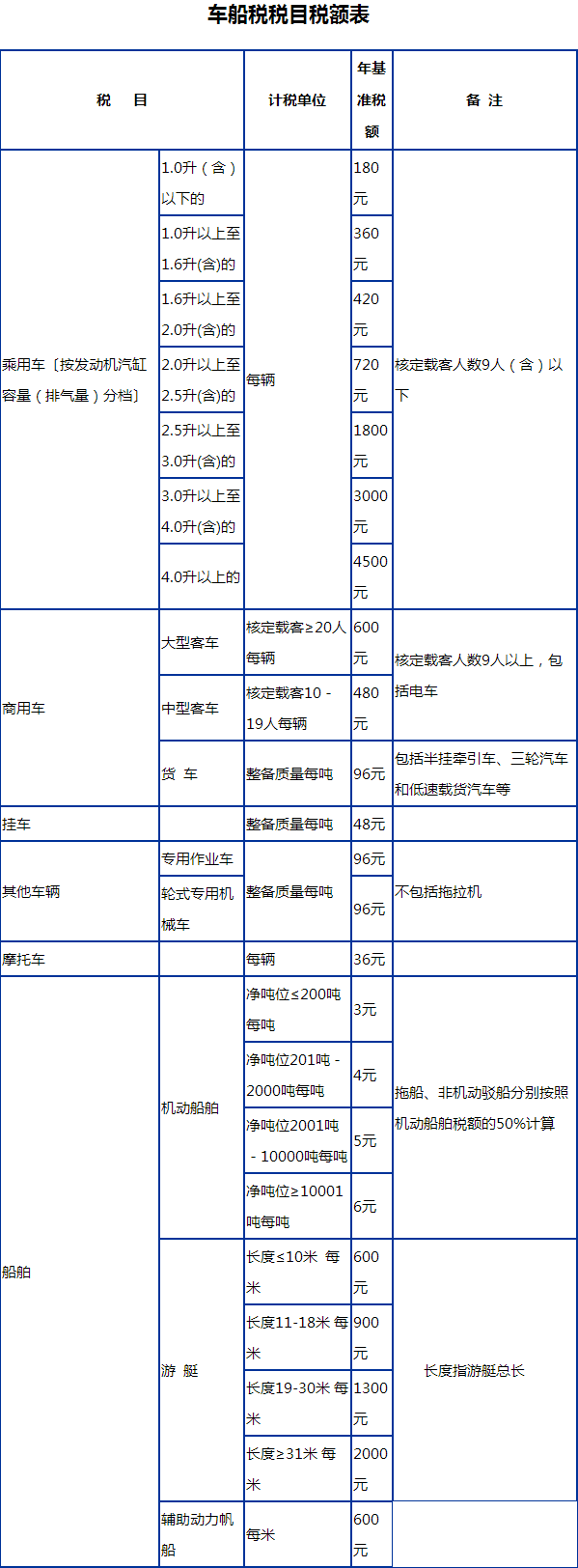
附广东省车船税税收分类额表:

最新资讯
- 2020-07-15 15:34各省市车船税征新收标准-车船税收费标准周期怎么算
- 2020-07-15 15:14没交车船税有什么后果-征收车船税的作用是什么
- 2020-07-15 15:01车船税第二年多少钱-车船税缴纳方式
- 2020-07-15 09:19车辆车船税收费标准-车辆车船税在哪交
- 2020-07-15 09:07网上缴纳车船税怎么交-车为什么每年都要交车船税
- 2020-07-15 08:53车船税新标准有哪些转变-买车车船税每年都要交吗
- 2020-07-14 17:18如何查询是否缴纳车船税-车船税要交多少钱
- 2020-07-14 16:52车辆的车船税在哪里交-哪些不征收车船税
- 2020-07-14 16:08车辆的车船税怎么算-办理车船税带什么证件
- 2020-07-13 14:46黑龙江车船税收费标准-车船税怎么缴纳


