针对车船税的有关疑问,这儿有你要知的参考答案
2019-11-30 15:41 来源:尊流汽车 作者:尊流汽车 已浏览:1289 次
尽管车船税已变成现如今分期购车的人所务必要交纳的一项税收,可是在选购交强险的那时候,依然有许多的车主会对车船税造成提出质疑和疑问。对于,尊流汽车网今日刻意地梳理出了大伙儿针对车船税所非常容易造成的相关难题,为大伙儿逐一解释。针对车船税的有关疑问,这儿有你要了解的参考答案,诸位车主们请赶快个人收藏好。

疑问一:车船税每一年必须交?
分期购车的人就得要交纳车船税,在法律法规上,它是一种务必要执行的责任,要是您的靓车每一年常有走在路上行车,那麼就得要每一年开展缴交。尽管车船税时按月收费标准,可是车主在交费的是要一次性交彻底年的额度。假如忘掉交或是不交会遭受相对的惩罚,乃至会危害车辆的年审。
疑问二:车船税怎样交,必须哪些有效证件?
车船税是由交强险车险公司依规开展代办,并会出示代办的税票凭据,要是车主去到有关的交强险车险公司开展车船税的缴交就能。缴交时,必须车主出示自己身份证件、机动车行驶证、车辆登记证及其时上一季度的交强险保险单保险费用的税票。
疑问三:选购的新汽车车船税交纳的时间在何时?
车主在选购新汽车的另外在申请办理完登记以后,会获得一张车子的登记书,依据上边所作的时间,依照法律法规,那麼在本月就应刚开始缴交车船税了。假如车主沒有开展车子备案,那麼就以新汽车税票上的時间,在本月内开展车船税的缴交。
疑问四:车船税每一年的花费多少钱?
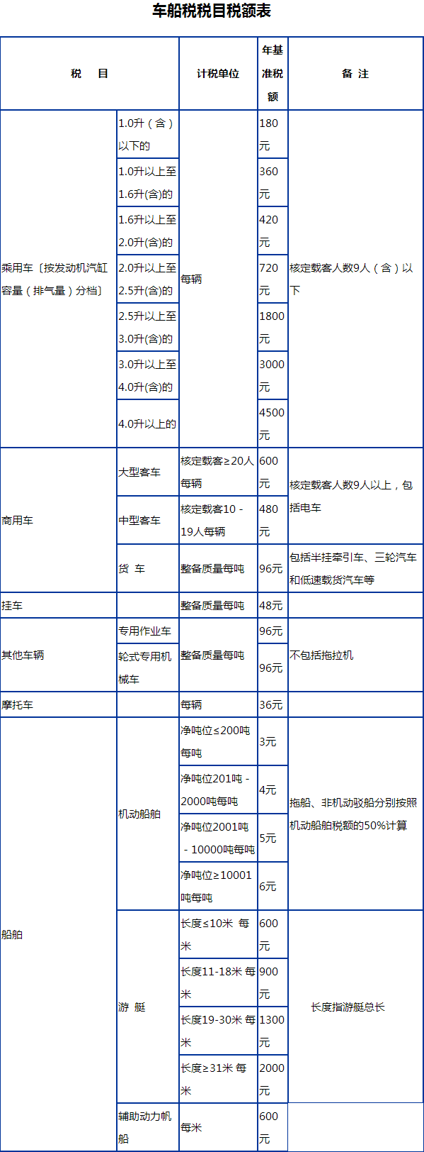
这没什么疑问每一车主都想要知道并且更为关心的一个难题。有关车船税每一年的花费,要交要多少钱,实际上要依据每一地域、车辆的种类所考量开展区划,不一样地域、不一样的车系其资费标准也大不一样,实际花费能够根据在网上开展查寻,广州市车主也可在尊流汽车网的车船税查寻开展查寻。

疑问五:车船税能够开展申退吗?
在国家要求上,假如车船产生失窃抢、报费、损毁这种状况,要是得到相关部门出示的凭据,车主能够凭此证实向所在城市的税务局开展申请办理申请办理出口退税业务流程。而退回的额度是以失窃抢、报费、损毁的月至年尾期满的月清算。
缴纳车船税不但是国家要求所执行的责任,并且会危害到车辆是不是能一切正常地开展年审,因而诸位车主们一定要准时缴交车船税。
最新资讯
- 2020-07-15 15:34各省市车船税征新收标准-车船税收费标准周期怎么算
- 2020-07-15 15:14没交车船税有什么后果-征收车船税的作用是什么
- 2020-07-15 15:01车船税第二年多少钱-车船税缴纳方式
- 2020-07-15 09:19车辆车船税收费标准-车辆车船税在哪交
- 2020-07-15 09:07网上缴纳车船税怎么交-车为什么每年都要交车船税
- 2020-07-15 08:53车船税新标准有哪些转变-买车车船税每年都要交吗
- 2020-07-14 17:18如何查询是否缴纳车船税-车船税要交多少钱
- 2020-07-14 16:52车辆的车船税在哪里交-哪些不征收车船税
- 2020-07-14 16:08车辆的车船税怎么算-办理车船税带什么证件
- 2020-07-13 14:46黑龙江车船税收费标准-车船税怎么缴纳


